天津工业大学
211 |
985 |
双一流 |
综合
天津市
本科
省重点
公办
2525
严谨、严格、求实、求是
022-83955227
https://www.tiangong.edu.cn/
更多 >
图片
院校首页
历年分数
历年分数
历年分数
普通类
艺术类
体育类
招生计划
院校计划
投档规则(艺术)
投档规则(体育)
招生政策
招生简章
招生资讯
探校攻略
探校攻略
探校攻略
探校攻略
探校攻略
探校攻略
院校首页
> 招生简章
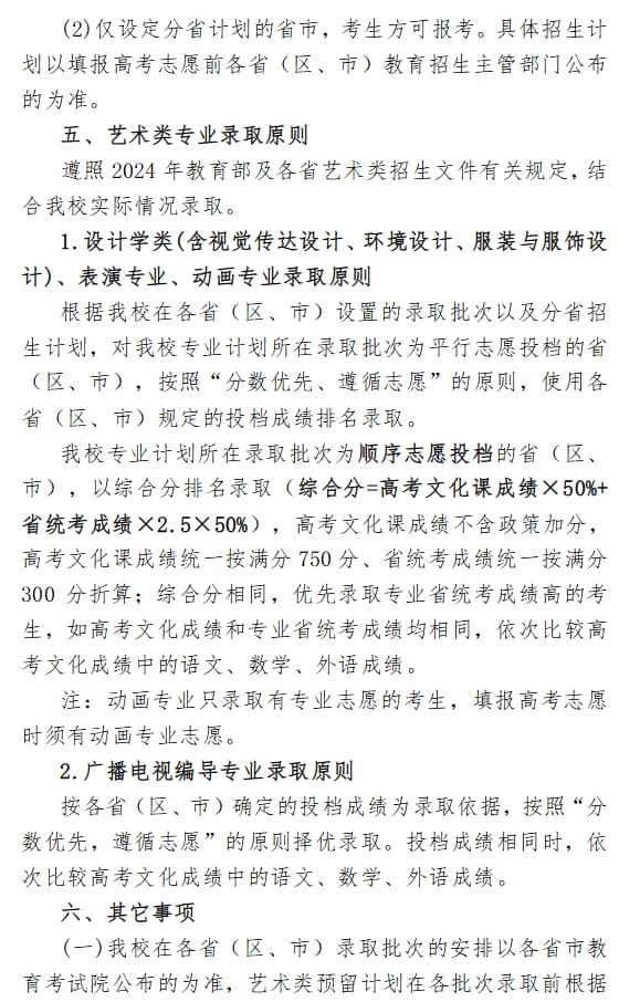
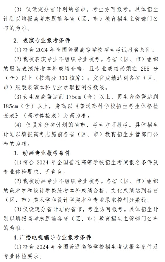
天津工业大学2024年艺术类专业招生简章
2024-05-17 13:21:45 分享至:
招生简章
招生资讯
天津工业大学2024年艺术类专业招生简章
2024-05-17 13:21:45